国务院
省政府
市政府
网站支持IPV6
首页
管委会
领导之窗
政府预决算
政策文件
人事任免
部门街道信息公开
机构职能
政务公开
机构概况
法规政策
规划信息
行政管理与服务
财政信息
重点领域
人事信息
应急管理
公共企事业公开
政府信息公开工作
解读回应
互动交流
办事服务
特色服务
个人服务
法人服务
魅力新区
新区概况
投资新区
旅游休闲
无障碍浏览
当前位置:
首页
>>
专题专栏
>>
最新专题
>>
安全生产专项整治三年行动宣传专栏
立即对照排查!节后复工这些安全风险要防范!
日期: 2024-02-22 11:09
字体显示:[
大
|
中
|
小
]
节后复工复产
要警惕哪些安全风险?
这份安全提示请转发收藏
↓↓↓
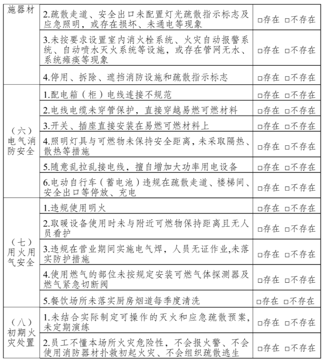
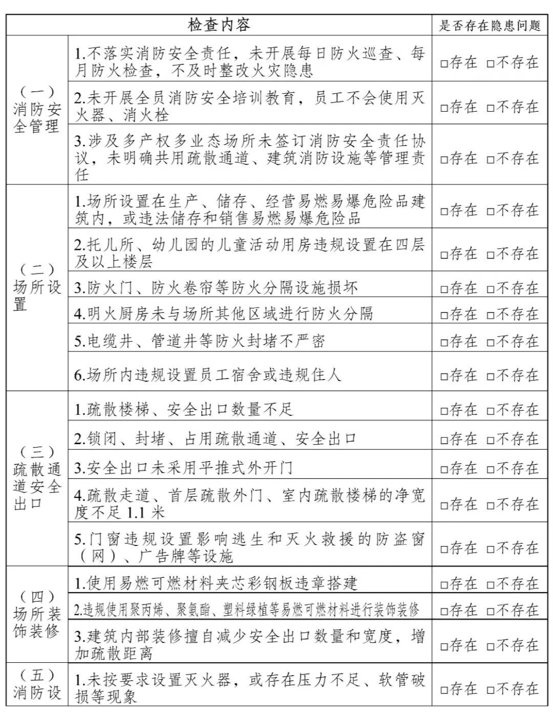
“九小场所”作为目前
正在集中整治的场所之一
容易存在可燃物多
火源管理差、“三合一”等问题
开工之际
这些消防风险隐患请自查
↓↓↓
重点行业领域企业
如何结合自身实际
制定安全防范措施
落实节后安全复工复产工作
一起来看
↓↓↓
附件下载:
关联导读: